実験6 ディジタル電子回路(FF, DTL NAND)

担当:福元・池田 (2021.Oct.)

以下で実験の説明がありますが、manabaで提供される実験指針書
および説明動画を参照してください。

レポート提出先

実験II レポート(manaba)

レポート表紙


【目次】


【実験目的】

ディジタル電子回路の基礎について学習するため、この実験ではつぎの2点について調べる。

これまでのハードウェア系の実験では、

キャパシタ、インダクタの原理、電流とは何か?という電磁気学

それらを素子として直流回路・交流回路を考える電気回路学

半導体素子(ダイオード・トランジスタ)の特性とそれを利用した増幅回路を考えるアナログ電子回路学

という流れで学んできた。

ここでは、いよいよコンピュータを構成する上での基礎となるディジタル電子回路の基礎について学ぶ。

6-1 マルチバイブレータ回路

6-1はマルチバイブレータである。無安定マルチバイブレータは一定の時間間隔で電圧が立ち上がりと立下りを繰り返すパルス発振信号を得る回路である。この無安定マルチバイブレータを改良するとフリップフロップ(FF:双安定マルチバイブレータともいう)を作ることができる。FFには他にもいくつかの種類があるが、これらは順序回路の基本構成要素となる。順序回路とは、その時の回路の状態と入力という2つの要素によって出力が決まる回路のことを言い、代表的なものに、カウンタやシフトレジスタがある。

 

マルチバイブレータ(multi-vibrator)は図1に示すように2段増幅器に正帰還をかけた発信器である。結合素子として抵抗を用いるかキャパシタを用いるかで、次の3種に大別される。

図6-1

無安定マルチバイブレータは2つの状態の間を自励的に交互に往復する回路であり、方形波発生装置としてよく使われている。回路構成を図6-2に,各部の波形を図6-3に示す。また無安定マルチバイブレータは外部の信号源に同期して発振させることができる。外部同期を与えない時の繰り返し周波数を自走(繰り返し)周波数という。自走周波数の近傍の整数倍の外部入力パルスの繰り返し周波数に同期する。このことは外部入力パルスの繰り返し周波数を1/n(nは整数)に下げることができる。

図6-2

 

図6-3

 

図6-2,3において周期Tは、T=T1+T2であり、

T1 = R2・C1・ln(2Vcc / (Vcc-VBE) ) ・・・(1)

VBE≒0のとき

T1 = R2・C1・ln2 = 0.693・R2・C1  ・・・(2)

T2についても同様の式が成り立つので、

T=0.693 (R2・C1 + R3・C2)      ・・・(3)

【実験1】

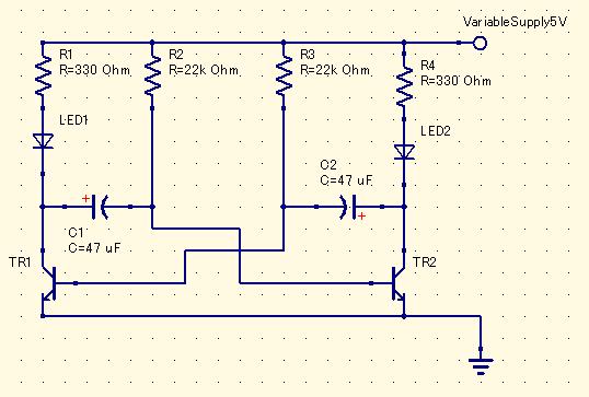
以下のような無安定マルチバイブレータを利用したLED点滅回路をNI ELVIS上に作成し、 観察、計測、考察しなさい。

図6-4

 

図6-5

【使用部品】

抵抗 330Ω×2、22kΩ×2

赤色LED(2.0V)×2

電界コンデンサ 47μF×2

バイポーラトランジスタ 2SC1815 ×2

※ 抵抗や電界コンデンサは個体誤差が大きい。回路を作成する前にあらかじめELVISのDMMを使い、抵抗値及び容量を詳細に測定しておき、その値を理論値の計算に用いること。

【注意事項】

※ 以上のことを守らない限り、正常に動作しないばかりか素子や回路を破損する恐れがある。十分注意して実験を行うこと。

レポート 【観察・計測事項】

  1. 作成した回路を真上から携帯電話のカメラで撮影すること。
  2. 回路図中のVC,VBの電圧変化をオシロスコープで確認し、その波形をキャプチャ(ハードコピー)すること。
  3. キャパシタC1,C2を100μFに変え、VCの電圧変化をオシロスコープで確認し、その波形をキャプチャ(ハードコピー)すること。
  4. キャパシタC1,C2を元の47μFに戻してから、電源電圧Vccを3Vに低下させ、VCの電圧変化をオシロスコープで確認して、その波形をキャプチャ(ハードコピー)すること。

 

レポート 【考察事項】

  1. LEDの点滅周期Tについて理論値とオシロスコープで観察した実験値を比較せよ。
  2. 理論値と実験値の誤差はどのような原因によって生じているか考察しなさい。
  3. キャパシタC1,C2を100μFに変えると、繰返し周期Tにどのような変化が生じるか?またその変化の理由を述べなさい。
  4. 電源電圧Vccを3Vに低下させると、繰返し周期Tにどのような変化が生じるか?またその変化の理由を述べなさい。
  5. キャパシタC1、C2を抵抗に置き換えるとどのような動作をする回路になるのか?文献等で調べ、その動作、またどのように利用されるのかについて説明しなさい。参考にしたソースを必ず書くこと。

6-2 NANDゲート回路

6-2はDTL(Diode-Transistor-Logic)によるNANDゲートである。一般にはIC(Integrate-Circuit)化されたTTL(Transistor-Transistor-Logic)が用いられるが、ここでは学習の為、DTLを用いる。論理演算にはAND(積)、OR(和)、NOT(否定)という基本論理演算があり、これらの論理演算を組み合わせたものを組み合わせ回路という。論理演算は2進数における計算そのものであり、組み合わせ回路によって半加算器、全加算器、並列加算器などが構成できる。ここで学ぶNANDゲートはそれだけで複数を組み合わせることによってAND、OR、NOTの全ての論理演算を実現できる。

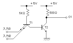
6-2-1ダイオード2個を用いた2入力ANDゲート回路

 

【実験2】

次の回路をNI ELVIS上に作成しなさい。VccはPowerSupply5Vでよい。

図6-6

【計測事項】

入力にはディジタル信号0あるいは1が入力される。この二つの信号は回路中では電圧の大小によって表現される。今、電位0.0~1.0Vの範囲を論理記号”0“、2.0~5.0Vの範囲を論理記号”1“として弁別するとしよう。

以下、同様に

入力I1電位 入力I2電位 出力O1電位 入力I1論理 入力I2論理 出力O1論理
[V] [V] [V] 0 0  
[V] [V] [V] 0 1  
[V] [V] [V] 1 0  
[V] [V] [V] 1 1  

 

つまりこの回路はAND演算をする回路として動作することがわかる。

しかし・・・

図6-7

(この回路は作成する必要はありません。)

この図のように3段直列につないだ場合、入力を全て“0”として出力電位はどのくらいになると予想できるだろう?(ダイオードには順方向電圧が0.7V程度必要であることに注意!!!)

これでは論理演算が崩壊してしまう・・・

6-2-2 トランジスタスイッチを追加したNANDゲート回路(DTL NANDゲート)

出力電位がつみあがる不具合を防ぐために次のようにトランジスタスイッチの追加が必要となる。

図6-8

 

図6-9

【実験3】

この回路を作成し、6-2-1のときと同様に電位と論理値表を作ってみよう。(この回路も撮影し、レポート)

入力I1電位 入力I2電位 出力O1電位 入力I1論理 入力I2論理 出力O1論理
[V] [V] [V] 0 0  
[V] [V] [V] 0 1  
[V] [V] [V] 1 0  
[V] [V] [V] 1 1  

これがDTL(Diode-Transistor-Logic)の2入力NAND(NOT+AND)回路である。

実際には、独立のダイオードを個別に製作するより、半導体プロセス(IC化)においては以下に示すようなエミッタが2つあるマルチエミッタトランジスタを製作するほうが容易なので、TTL(Transistor-Transistor-Logic)が使われている。

図6-10

レポート 【考察事項】

  1. 6-2-2で、ダイオードD3、D4は何のためにあるのか。調べて報告しなさい。
  2. NANDゲートのみを複数組み合わせて、AND、OR、NOT回路をそれぞれ構築しなさい。

 

レポート提出先

実験II レポート(manaba)

付録

レポート表紙

2sc1815(transistor)データシート

1s1588(diode)データシート


実験Ⅱテーマ一覧へ